您当前位置:河北省仪表行业协会 >> 公告专栏 >> 浏览文章
公告专栏

浅谈计量标准考核的申请、受理及考评程序

2019年01月16日

自1985 年《中华人民共和国计量法》颁布实施以来,国家制定了一系列有关计量标准考核管理的法规、规章和规范性文件,其中, JJF1033《计量标准考核规范》更是明确了计量标准的考核要求、考核程序、考评方法以及后续监管等有关内容。该规范自1992 年6 月18 日发布以来,经历了三次修订,一步步完善了计量标准的考核要求,增强了其操作性和实用性。

计量标准考核是国家行政许可项目,其行政许可项目的名称为“计量标准器具核准”。一个完整的计量标准考核过程,分为申请、受理、组织、考评、审批( 包括发证) 五个步骤,须经过建标单位、计量行政部门、考评单位或考评组,最后,建标单位取得《计量标准考核证书》或不给予行政许可决定书,才算考核结束。建标单位往往能对照JJF1033《计量标准考核规范》的要求,准备齐全相关的申请材料,考评时配合考评员或考评组进行资料修改和现场实验,但对提交至哪里、计量行政部门如何受理、组织和实施考评等程序不甚了解。下面,笔者根据多年的工作经验,展开谈一谈计量标准考核的这几个程序。

1

相关概念释义

( 1) 人民政府计量行政部门

人民政府计量行政部门有国家、省级、市( 地)及县四级。《计量法》第四条规定: “国务院计量行政部门对全国计量工作实施统一监督管理。县级以上地方人民政府计量行政部门对本行政区域内的计量工作实施监督管理。”国务院计量行政部门即国家级,具体指的是国家市场秩序监督管理总局,县级以上地方人民政府计量行政部门即省级、市( 地) 及县三级,具体指的是各级质量技术监督局。

( 2) 有关主管部门

有关主管部门分为国务院主管部门和省、自治区、直辖市人民政府有关主管部门两级。国务院主管部门是指国务院下属的部级有关行业主管部门,如水利部、交通运输部等,与其同级的人民政府计量行政部门为国务院计量行政部门; 省、自治区、直辖市人民政府有关主管部门是指省、自治区、直辖市人民政府下属的厅( 局) 级有关行业主管部门,与其同级的人民政府计量行政部门为省级人民政府计量行政部门。

( 3) 最高计量标准

也称最高等级的计量标准。《计量标准考核办法》最高计量标准分为三类: 最高社会公用计量标准、部门最高计量标准和企事业单位最高计量标准。最高计量标准的认定不能按照能否在本地区或本部门内进行量值溯源( 传递) 来判断,而应按照该计量标准在与其“计量学特性”相应的国家计量检定系统表中的位置是否最高来判断。

2

计量标准考核的申请

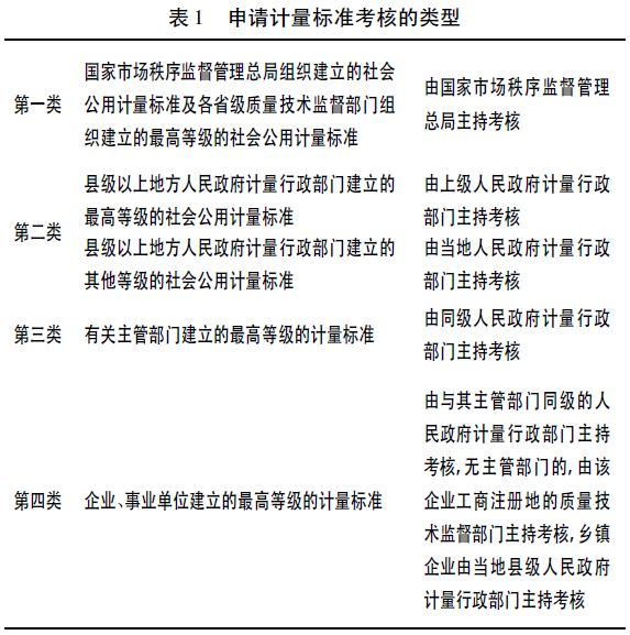
按照我国计量法律、法规的规定,主持考核的人民政府计量行政部门有国家、省级、市( 地) 及县四级。《中华人民共和国计量法》第六、七、八条,《计量法实施细则》第八、九、十条以及《计量标准考核办法》的第五条,对四类不同情况计量标准的考核申请作出了规定,建标单位根据各自的单位性质、地域类别、计量标准的等级,向正确的主持考核的人民政府计量行政部门提交申请材料( 见表1) 。

由此可见,向哪一个级别的人民政府计量行政部门提出申请,取决于计量标准考核的类型,即是否为社会公用计量标准,是否为部门、企业、事业单位内部使用、是否为最高计量标准。当然,人民政府计量行政部门在初审时会对建标单位申报的技术资料进行审查,若不属于其受理范围,将发送《行政许可不予受理决定书》,并将有关申请资料退回建标单位,但这必然会造成时间上的延误,影响后续的受理、考评、取证的进度。

3

计量标准考核的受理、组织与实施考评

JJF1033 - 2016《计量标准考核规范》的5. 2 中提到: “主持考核的人民政府计量行政部门收到建标单位的申请考核的资料后,应当对资料进行初审,确定是否受理。”初审时间为5 个工作日。

计量标准的考核申请经受理后,即进入计量标准考核的组织和实施程序。从受理到发证的流程见图1。计量标准的“组织考核”和“主持考核”是两个不同的概念。受理计量标准考核申请的和最终颁发《计量标准考核证书》的都是主持考核的人民政府计量行政部门( 以下简称“主持考核”) ,确定有能力实施考评工作的考评单位和考评员的是组织考核的人民政府计量行政部门( 以下简称“组织考核”) ,两者可以是同一个部门,也可以不同: 当主持考核的人民政府计量行政部门能自行组织考核时,则“主持考核”=“组织考核”; 当主持考核的人民政府计量行政部门须报上一级人民政府计量行政部门组织考核时,“主持考核”≠“组织考核”。简而言之,“主持考核”负责受理和给予行政许可,“组织考核”负责组织和实施。

由流程图可以看出,有两个条件是受理、组织和实施考评过程需要满足的,分别是:

( 1) 是否具有与被考核的计量标准相同或更高等级的计量标准;

( 2) 是否有该项目的持证计量标准考评员。

对主持考核人民政府计量行政部门而言,第一步是将被考核的项目与本辖区内已经建立的计量标准等级和计量标准考评员的所取得的考评项目进行比较,两个条件同时满足方能自行组织考核。如不能同时满足,应报上一级人民政府计量行政部门组织考核。

上一级人民政府计量行政部门也需要对本行政区内的考核能力进行比较,如果上一级人民政府计量行政部门也不具备考核能力,应当逐级上报。由此可见,计量标准的组织和实施均是针对本行政区内而言,主要跨行政区域聘用考评员的,聘用时应当通过考评员所在地的人民政府行政部门认可。而且,跨行政区域聘用考评员一般适用于执行次级计量标准的考评,且与考评员所在地的省级人民政府计量行政部门协商后聘用。也就是说,只有条件( 2)无法得到满足时,才允许跨行政区域聘请考评员。

而接受考评任务的单位,也需要满足上述的两个条件。此时主持考核的人民政府计量行政部门把考核任务下达至单位,由考评单位聘用本单位的考评员执行考评任务。如该承担计量标准考核任务的单位仅满足条件( 1) ,此时组织考核的人民政府计量行政部门须聘请不同单位,或跨行政区域的考评员组成考评组执行考评任务。考评组由有关技术专家和相近专业的考评员组成。

4

结束语

无论是社会公用计量标准,还是有关主管部门、企业、事业单位建立的最高计量标准,都需要经过考核合格后方能使用。在进入计量标准考核的技术审查环节之前,知悉计量标准考核的申请、受理、考评程序,对后续用该计量标准开展量值传递工作都有促进作用。

作者:凌珊,李小菁,陈瑞欢